登录
注册
首页
公司简介
设计类
咨询类
行业动态
项目动态
社会招聘
我要发布
联系我们
环保类
地质类
公示公告
项目成果
校园招聘
在线咨询
登录
登陆
忘记密码
立即注册
注册
手机号
验证码
短信验证码
获取验证码
密码
确认密码
注册
已有账号,去
登录
Notice of publicity
公示公告
安全生产检测检验从业告知书【贵州黎明能源集团有限责任公司金沙县禹谟镇牌坊岩煤矿】
发布时间:2022-06-21
信息来源:贵州兴源煤矿科技有限责任公司
附件:
返回上一页
相关推荐
普安县楼下镇安福煤矿安全评价业务网上公开信息表
普安县楼下镇安福煤矿安全评价业务网上公开信息表
煤矿安全评价检测检验机构工作报告单【贵州渣坪煤业有限责任公司大方县凤山乡渣坪煤矿 安全现状评价报告】
贵州鑫福能源开发有限公司纳雍县阳长镇东联煤矿 职业病危害现状评价报告公示信息
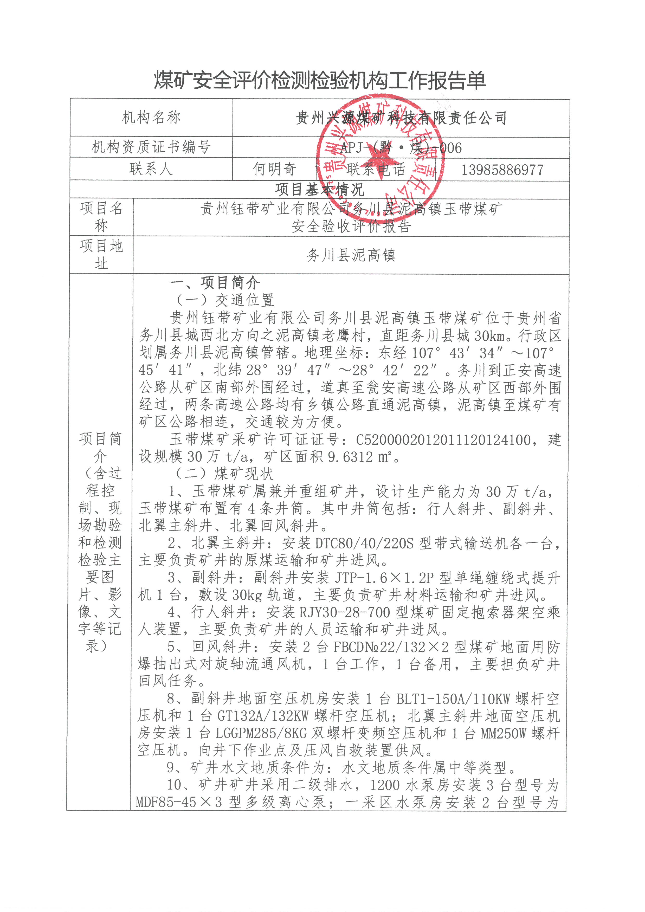
煤矿安全评价检测检验机构工作报告单【贵州钰带矿业有限公司务川县泥高镇玉带煤矿安全验收评价报告】